西迁人物
西迁事件
档案文献
影像资料
专题研究
众创空间
西交首页
西迁人物
西迁事件
1955
1956
1957
1958
1959
2017
2019
2020
2021
档案文献
档案
报刊
影像资料
历史影像
口述访谈
历史照片
其他
专题研究
展览
VR展馆
论文
著作
众创空间
档案文献
Archive documents
首页
>
档案文献
>
档案
>
中央部委
>
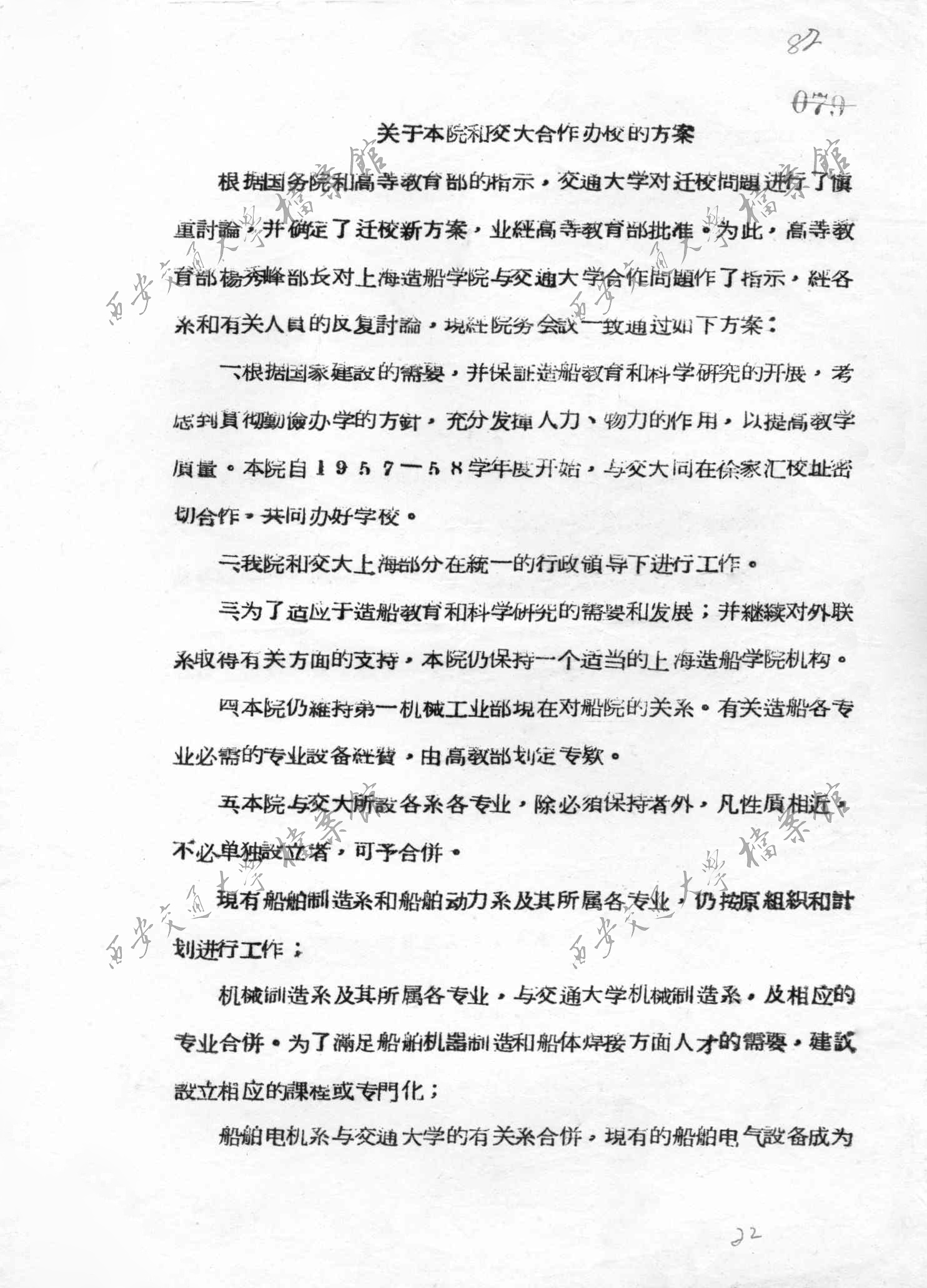
上海造船学院为呈报本院与交大联合办校方案(草案)请核示由(1957年7月18日)
上海造船学院为呈报本院与交大联合办校方案(草案)请核示由(1957年7月18日)
西迁记忆智慧助手
西迁记忆智慧助手
1.“交大西迁档案文献”何时入选中国档案文献遗产名录?
2.党中央关于交大西迁部署的决策历程是什么样的?
3.交大西迁部署的实施历程如何?
4.西迁精神的核心和精髓是什么?